书记信箱
院长信箱
学院首页
学院动态
重要通知
培训动态
自考公告
自考动态
实践考核
学院概况
学院简介
现任领导
机构设置
工作职责
党建党群
组织机构
党建工作
教工之家
学习园地
主题教育
学习宣传贯彻党的二十大精神
党纪学习教育
培训中心
成人学历教育
教务信息
规章制度
成人教育招生
专业设置
站点设置
下载专区
联系方式
自学考试
自考简介
招生简章
专业计划
学位申请
自考助学点
成绩查询
下载中心
主要工作日程安排
远程教育
校友专栏
校友动态
校友风采
招生工作
成教招生
自考招生
培训招生
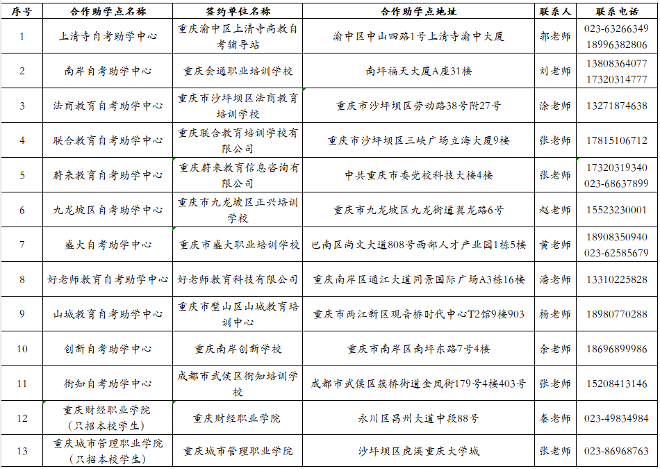
重庆工商大学自考助学单位一览表
【浏览: 】
自考简介
招生简章
专业计划
学位申请
自考助学点
成绩查询
下载中心
主要工作日程安排
相关链接